Voies accessoires typiques
Généralités
Les voies accessoires typiques sont à conduction tout ou rien, non décrementielle, bidirectionnelle ou rétrograde pure. Elles sont sensibles aux anti-arythmiques type ajmaline et flécaïne mais pas à l’adénosine.
Elles peuvent se compliquer de tachycardies jonctionnelles (orthodromique ou antidromique) et de fibrillation atriale.
Pré-excitation
La conduction atrio-ventriculaire est plus rapide par la voie accessoire que par le nœud atrio-ventriculaire ce qui raccourcit l’espace PR. La propagation dans les ventricules se fait de proche en proche, avec une conduction plus lente qu’habituellement par le Purkinje, ce qui se traduit par la présence d’une onde delta. Cette onde delta sera d’autant plus visible que l’influx passera précocement par celle-ci (voies accessoires droites et septales).
Localisation des voies accessoires typiques
Gauche 45% :
- antéro-latérale gauche
- latérale gauche -> lien fiche ECG
- postéro-latérale gauche
- postérieure gauche
Septale 35% :
- postéro-septale droite ou gauche -> lien fiche ECG
- mid-septale droite (sommet du triangle de Koch) -> lien fiche ECG
- para-hissienne droite
- antéro-septale droite -> lien fiche ECG
Droite 20% :
- antéro-latérale droite -> lien fiche ECG
- latérale droite
- postéro-latérale droite
- postérieure droite
Kent droit : onde delta négative en V1
- onde delta négative en DII,DIII,aVF : postéro-septale droite
- axe QRS inférieur : antéro-septale
- axe QRS gauche : latérale droite
Kent gauche : onde delta positive en V1
- onde delta négative en DII,DIII,aVF : postéro-septale gauche
- onde delta négative en DI, aVL, V6 : latérale gaucheLes tachycardies
Tachycardie orthodromique
La voie nodo-hissienne est utilisée en antérograde et la voie accessoire en rétrograde :
- fréquence entre 150 et 250/mn
- QRS fins ou avec bloc de banche (surtout en début de crise)
- onde P’ rétrograde visible, RP > 70 ms, morphologie variable selon la localisation de la voie accessoire
- bloc de branche homolatéral ralentisseur : allongement du HA (conduction antérograde par la branche controlatérale) , parfois compenser par un raccourcissement du AH (amélioration de la conduction nodo-hissienne) sans variation de la fréquence cardiaque
- variation de cycle possible (voie nodale++)
- arrêt de la tachycardie sur onde P’
Tachycardie antidromique
La voie accessoire est utilisée en antérograde et la voie nodo-hissienne en rétrograde :
- QRS élargis
- onde P’ éloignée du QRS, négative en inférieure
- EEP :
> activation hissienne rétrograde
> rapport A/V 1/1
> QRS en tachycardie identique au QRS avec pré-excitation maximale
> ESA : arrêt tachycardie sans capture V (exclue TV), anticipe le V sans modifier la morphologie avec AV identique, anticipe le A suivant avec VA identique
> ESV : arrêt tachycardie sans capturer His (exclue TRIN), arrêt tachycardie sans capturer A (exclue TA), anticipe le V et A sans modifier le délai VA
Diagnostic à éliminer : TRIN avec Kent bystander
La fibrillation atriale
En cas de voie accessoire à conduction antérograde, l’aspect de l’ECG est dit de super-Wolff avec une tachycardie irrégulière à QRS plus ou moins large selon le degré de pré-excitation dépendant de la durée du cycle.
-> lien fiche ECG
Exploration électrophysiologique
En rythme sinusal :
En cas de conduction antérograde : HV court voire négatif
Stimulation atriale à fréquence croissante ou avec 1 ESA :
- en cas de conduction antérograde, pas de conduction décrémentielle, détermination de la période réfractaire effective antérograde
Stimulation atriale différentielle :
- pour une même fréquence de stimulation : pré-excitation d’autant plus importante qu’on stimule proche de la voie accessoire
Stimulation ventriculaire à fréquence croissante ou avec 1 ESV :
- pas de conduction décrémentielle, détermination de la période réfractaire effective rétrograde
Stimulation ventriculaire différentielle :
- stimulation basale versus apicale : délai VA plus court en stimulation basale que apicale du côté de la voie
Stimulation parahissienne :
- objectif : démasquer une voie accessoire septale cachée
- stimulation para-hissienne à énergie élevée = capture tissu para-hissien + His parahissien :
-> QRS fin
-> intervalle VA court
- stimulation para-hissienne à énergie faible = capture tissu para-hissien seul (perte du His)
-> QRS élargi (dépolarisation de proche en proche)
-> intervalle VA court = présence d’une voie accessoire avec conduction rétrograde
-> allongement de l’intervalle VA = absence de voie accessoire
En tachycardie :
Entrainement de la tachycardie par stimulation ventriculaire :
- réponse VAhV à la fin de la stimulation
- cycle de retour-cycle de la tachycardie < 115 ms
ESV sur His réfractaire :
- A anticipée, retardée ou arrêt de la tachycardie
Kent malin
Un Kent est dit malin s’il est à risque de mort subite lors d’une fibrillation atriale pré-excitée dégénérant en fibrillation ventriculaire. WPW et mort subite risque estimé à 2,4/1000/an.
Critères :
- période réfractaire effective antérograde inférieure ou égale à 250 ms à l’état basal ou sous isuprel
- intervalle RR en FA inférieure ou égale à 250 ms
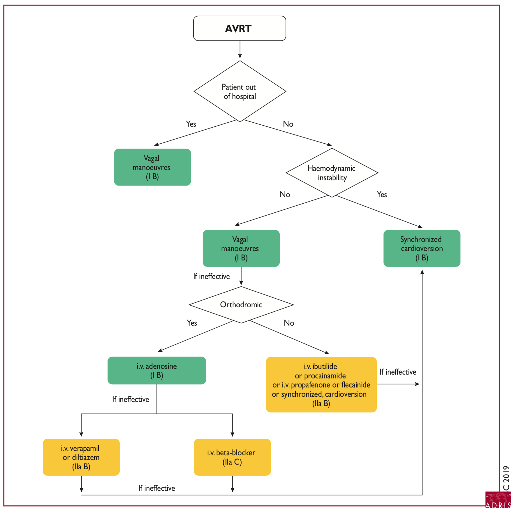
Prise en charge (reco ESC 2019)
Tachycardie réciproque à la phase aiguë

Prévention de la récidive de tachycardie réciproque

Syndrome de super-Wolff

Voie accessoire asymptomatique

Pour aller plus loin : anatomie des voies accessoires (Dr Warren Jackman)
Orientation oblique :
- 86% des cas
- longueur de 5 à 30mm
- permet de dissocier le potentiel A du potentiel V et d'enregistrer le potentiel de voie accessoire (zone de ralentissement et voie longue)
- voir paragraphe suivant
Orientation perpendiculaire :
- 14% des cas
- voie courte
- potentiel A et potentiel V partout fusionné (pas de zone de ralentissement et voie courte)
- absence d'enregistrement possible du potentiel de voie accessoire
Orientation des voies selon leur localisation :

Pour aller plus loin : site de stimulation et potentiel de voie accessoire (Dr Warren Jackman)
NB : un ralentissement de la vitesse de propagation du potentiel d'action a lieu lorsqu'il effectue "un virage" supérieur à 90° (à l'inverse du sens de la fibre musculaire) :

Stimulation ventriculaire dans "le sens" de la voie accessoire :
- potentiel de voie accessoire caché par le potentiel ventriculaire
- fusion VA en dehors du trajet de la voie accessoire

Stimulation ventriculaire à "contre-sens" de la voie accessoire :
- dissociation potentiel A et potentiel V
- potentiel de voie accessoire visible

Même principe en stimulation antérograde :

Pour aller plus loin : site de stimulation selon la localisation de la voie accessoire (Dr Warren Jackman)
Voie latérale gauche, rétrograde :
- veine antérolatérale ou artère pulmonaire : V et A dissociés, potentiel de voie accessoire visible
- septum basal VD : VA fusionné, potentiel de voie accessoire caché
Voie postéroseptale (souvent dans la veine moyenne du coeur), rétrograde :
- veine postérieure ou antérolatérale : V et A dissociés, potentiel de voie accessoire visible
- septum basal VD : VA fusionné, potentiel de voie accessoire caché
Voie latérale droite, rétrograde :
- paroi supéro-latéro-basale VD : V et A dissociés, potentiel de voie accessoire visible
- septum basal inférieur VD : VA fusionné, potentiel de voie accessoire caché
Voie latérale droite, antérograde :
- ostium sinus coronaire : A et V dissociés, potentiel de voie accessoire visible
- auricule droit : AV fusionné, potentiel de voie accessoire caché
Voie antérieure droite, antérograde :
- auricule droit : A et V dissociés, potentiel de voie accessoire visible
- ostium sinus coronaire : AV fusionné, potentiel de voie accessoire caché
Voie antéroseptale, antérograde :
- auricule droit : A et V dissociés, potentiel de voie accessoire visible
- ostium sinus coronaire : AV fusionné, potentiel de voie accessoire caché
Voie mid-septale, antérograde, 2 orientations possibles, dans 70% des cas :
- ostium sinus coronaire : A et V dissociés, potentiel de voie accessoire visible
- auricule droit : AV fusionné, potentiel de voie accessoire caché
Pour aller plus loin : manoeuvre pour différencier un potentiel de voie accessoire (Dr Warren Jackman)
Manoeuvre en antérograde :
- stimuler A en fixe à 450ms
- faire une ESV avec un couplage de 90ms puis 60ms puis 30ms
- cela avance le V
- le potentiel qui ne bouge pas est le potentiel de voie accessoire
Manoeuvre en rétrograde :
- stimuler V en fixe à 450ms
- faire une ESA avec un couplage de 90ms puis 60ms puis 30ms
- cela avance le A
- le potentiel qui ne bouge pas est le potentiel de voie accessoire
Quand faire ces manoeuvres :
- si localisation à risque (proche du noeud AV, veine moyenne du coeur/interventriculaire postérieure)
- si reprise avec multiples potentiels fractionnés
Pour aller plus loin : stimulation para-hissienne (Dr Warren Jackman)
Utile pour toutes les voies septales
Nécessite :
- une sonde pour enregistrer le His (voir potentiel A et H)
- une sonde pour stimuler la région hissienne (sonde de stim VD, sonde d'ablation)
- 2 sondes pour enregistrer l'activation atriale : auricule droit et sinus coronaire
Capture du His :
- vérifier par le séquence "potentiel His puis potentiel VD" sur la sonde His
- parfois intermittente avec la respiration
- capture du His : absence de notch en DI (pas systématique)
- absence de capture du His : notch en DI (pas systématique)
Si capture atriale :
- potentiel de Schmutz
- repositionner la sonde de stimulation
Interprétation :

Pour aller plus loin : site d'ablation parfait (Dr Warren Jackman)
Les critères de positionnement suivant ne fonctionnent pas pour une voie oblique.
- en rétrograde : fusion VA et A le plus précoce
- en antérograde : fusion AV et V le plus précoce
On peut se trouver sur la voie mais aussi juste à côté

Les critères suivants traduisent le bon positionnement de la sonde d'ablation sur la voie accessoire :
- potentiel de voie accessoire visible entre 2 potentiels A et V sharp et dissociés
- visualiser le potentiel de voie accessoire sur l'unipolaire distal de la sonde d'ablation (site de lésion) et pas seulement sur le bipolaire ou l'unipolaire proximal
2 abords possibles:
- antérograde par trans-septal : positionnement de la sonde sur le versant atrial
- rétrograde par l'aorte : positionnement de la sonde sur le versant ventriculaire
